网站首页 协会概况 MMA协会新闻 活动报道 MMA精彩瞬间 证书查询栏目 政策法规 下载中心 联系我们
  栏目导航
协会概况
MMA协会新闻
活动报道
MMA精彩瞬间
证书查询栏目
政策法规
下载中心
联系我们
中国综合格斗运动协会

 
  您现在的位置: 首页 > 政策法规
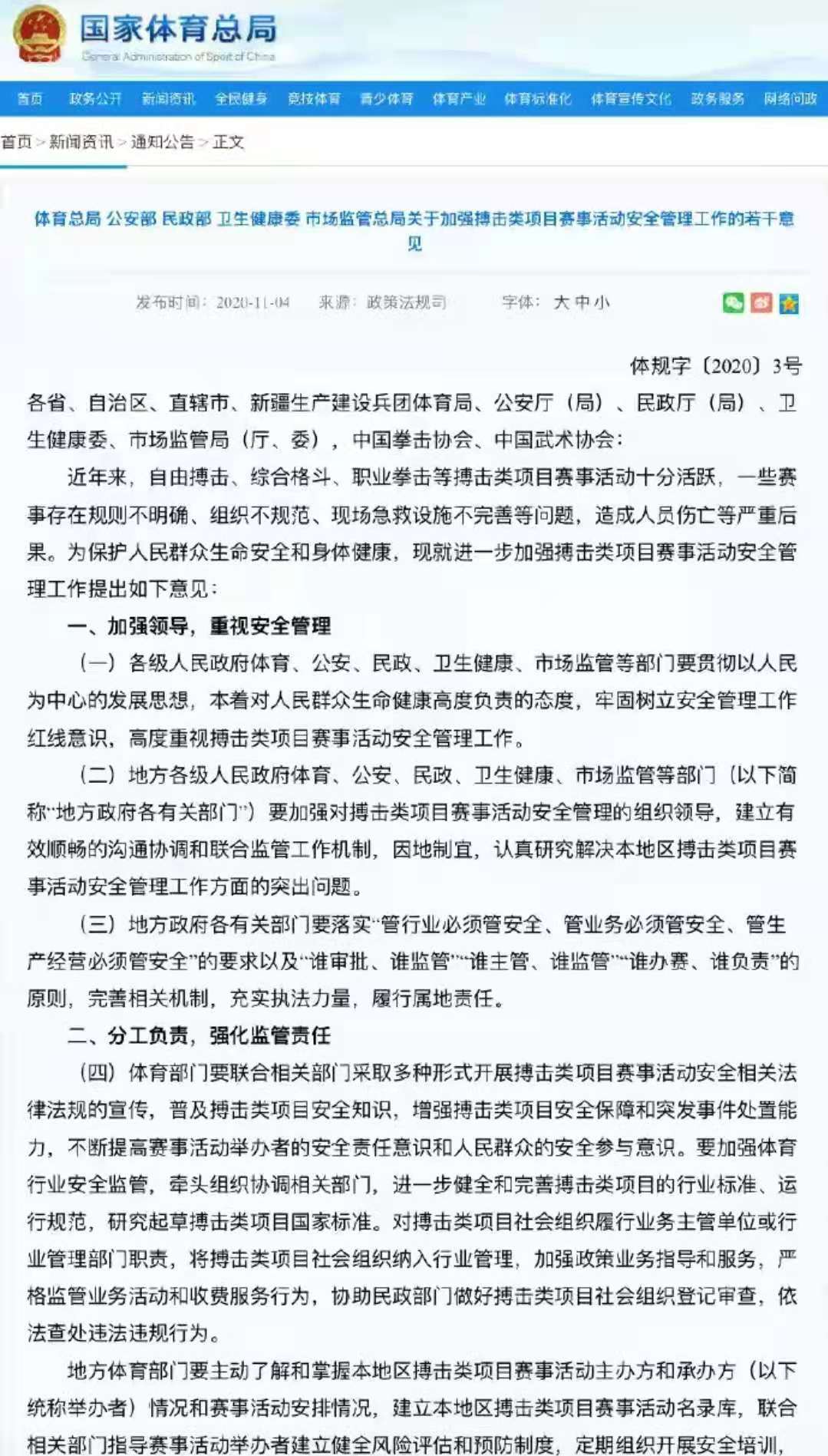
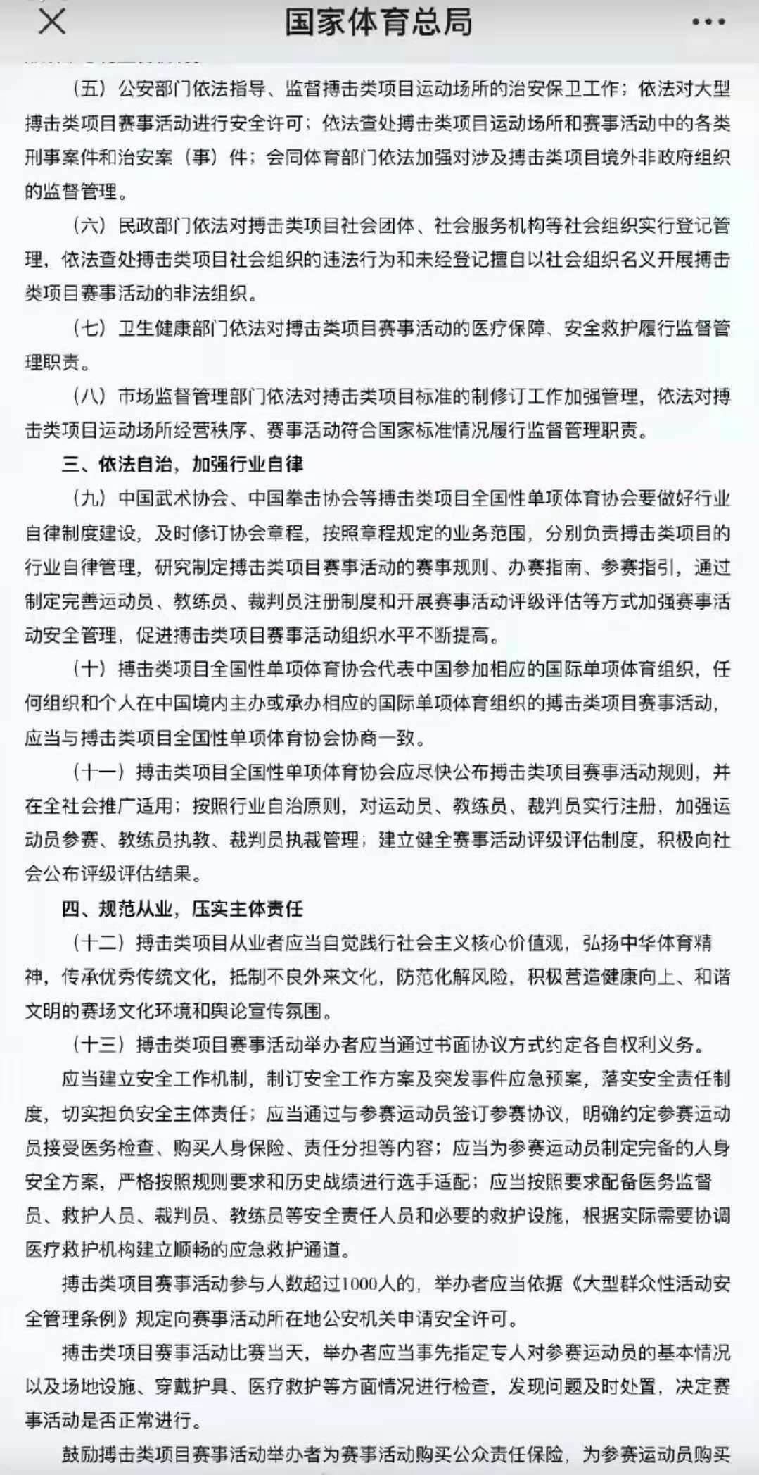
五部门规定:搏击比赛需按历史战绩匹配选手
发布时间: 2021-07-26    被阅览数:

【五部门规定:搏击比赛需按历史战绩匹配选手】日前,国家体育总局网站发布《体育总局 公安部 民政部 卫生健康委 市场监管总局关于加强搏击类项目赛事活动安全管理工作的若干意见》,其中要求赛事主办方要为参赛运动员制定完备的人身安全方案,严格按照规则要求和历史战绩进行选手适配。此外,参与人数超过1000的赛事活动,需要向所在地公安机关申请安全许可。

2-210H6200346144.jpg

2-210H620035SH.jpg

声明:转载此文是出于传递更多信息之目的。若有来源标注错误或侵犯了您的合法权益,请作者持权属证明与本网联系,我们将及时更正、删除,谢谢。

版权所有 Copyright(©)2005-2021中国综合格斗运动协会 中国最具权威的MMA证书认证官网 - 中国综合格斗运动协会证书认证中心 地址:九龙旺角亚皆老街98号富都大厦2楼22室 政府登记证号码:73541552-001-11-21-4 提供段位查询,会员单位,教练查询等综合格斗类相关证书查询服务,并提供国内外及协会相关新闻资讯 E-MAIL:chnmma@126.com